UIN Jakarta Sediakan 2.288 Kuota Mahasiswa Baru di Jalur UTBK-SNBT 2026, Psikologi dengan Kuota Terbanyak
Jakarta— UIN Syarif Hidayatullah Jakarta membuka kesempatan luas bagi para calon mahasiswa baru untuk mendaftar lewat jalur Ujian Tulis Berbasis Komputer Seleksi Nasional Berdasarkan Tes (UTBK-SNBT) 2026. Untuk itu, di tahun ini UIN Jakarta menyediakan 2.288 kursi mahasiswa baru, naik dari 2.246 kursi mahasiswa baru di tahun 2025 sebelumnya.
Data Panitia SNPMB seperti dikutip di Jakarta, Sabtu (28/03/2026), UIN Jakarta merupakan salah satu dari 26 Peguruan Tinggi Keagamaan Negeri (PTKIN) di bawah Kemenag yang membuka pendaftaran mahasiswa baru di jalur UTBK-SNBT. Total 2.288 kursi mahasiswa baru ditawarkan bagi para mahasiswa baru yang tersebar di 26 program studi unggulan pada 10 fakultas UIN Jakarta.
Merujuk data yang sama, kuota terbanyak ditawarkan di Program Studi Psikologi, Fakultas Psikologi, dengan kuota kursi untuk 182 mahasiswa mahasiswa baru. Kuota terbanyak kedua ditawarkan program studi Manajemen, Fakultas Ekonomi dan Bisnis, sebanyak 130 mahasiswa baru.
Selanjutnya, prodi Akuntansi, prodi Ilmu Politik, prodi Sosiologi, dan prodi Ilmu Hukum masing-masing membuka 100 kursi. Kuota terbanyak juga ditawarkan secara berturut-turut oleh Prodi Jurnalistik (97), Prodi Sistem Informasi (92), Prodi Kesehatan Masyarakat (92), Prodi Ilmu Perpustakaan (92), prodi Bahasa dan Sastra Inggris (92), prodi Ilmu Hubungan Internasional (90), dan prodi Kesejahteraan Sosial (90).
UIN Jakarta juga membuka daya tampung cukup luas bagi para calon mahasiswa baru pada sejumlah prodi lainnya. Diantaranya prodi Pendidikan Matematika (80), prodi Ilmu Ekonomi dan Studi Pembangunan (80), prodi Pendidikan Dokter (78), prodi Agribisnis (77), prodi Teknik Informatika (77), prodi Matematika (77), prodi Biologi (77), prodi Farmasi (77), dan prodi Ilmu Keperawatan (77).
Secara lengkap, berikut daya tampung masing-masing program studi UIN Jakarta melalui jalur UTBK-SNBT 2026:
- Psikologi – 182 orang
- Manajemen – 130 orang
- Akuntansi – 100 orang
- Ilmu Politik – 100 orang
- Sosiologi – 100 orang
- Ilmu Hukum – 100 orang
- Jurnalistik – 97 orang
- Sistem Informasi – 92 orang
- Kesehatan Masyarakat – 92 orang
- Ilmu Perpustakaan – 92 orang
- Bahasa dan Sastra Inggris – 92 orang
- Ilmu Hubungan Internasional – 90 orang
- Kesejahteraan Sosial – 90 orang
- Pendidikan Matematika – 80 orang
- Ilmu Ekonomi dan Studi Pembangunan – 80 orang
- Pendidikan Dokter – 78 orang
- Sosial Ekonomi Pertanian / Agribisnis – 77 orang
- Teknik Informatika – 77 orang
- Matematika – 77 orang
- Biologi – 77 orang
- Farmasi – 77 orang
- Ilmu Keperawatan – 77 orang
- Kimia – 62 orang
- Teknik Pertambangan – 62 orang
- Pendidikan Kimia – 60 orang
- Fisika – 47 orang
Wakil Rektor Bidang Akademik UIN Jakarta, Prof. Dr. Ahmad Tholabi, M.A., M.H., mengungkapkan jika pembukaan kuota melalui jalur UTBK-SNBT merupakan bagian dari komitmen UIN Jakarta dalam menjaring talenta terbaik bangsa dari berbagai daerah. Penambahan kuota mahasiswa baru dari 2.246 orang menjadi 2.288 orang tidak lepas dari upaya UIN Jakarta untuk memperluas akses pendidikan tinggi bagi para peminat.
“Kuota yang kami siapkan melalui jalur UTBK-SNBT 2026 merupakan wujud komitmen UIN Jakarta untuk memberikan akses seluas-luasnya bagi calon mahasiswa terbaik Indonesia,” ujarnya.
Melalui jalur UTBK SNBT, jelasnya, UIN Jakarta menargetkan bisa menjaring generasi muda yang memiliki kapasitas akademik unggul, karakter kuat, dan kesiapan untuk tumbuh dalam ekosistem pendidikan tinggi yang modern, integratif, dan kompetitif di tingkat global.
Warek Tholabi menambahkan, UIN Jakarta mempersilahkan para calon mahasiswa untuk segera mendaftar melalui jalur UTBK SNBT. Sebagai perguruan tinggi, lanjutnya, UIN Jakarta juga memiliki sejumlah keunggulan akademik yang bisa dipertimbangkan para calon mahasiswa.
Salahsatu keunggulannya, akreditasi universitas dan mayoritas program studi di UIN Jakarta saat ini telah meraih akreditasi Unggul. Bahkan seluruh prodi juga telah diakreditasi oleh lembaga akreditasi internasional seperti ASIIN dan ACQUIN.
Selain itu, UIN Jakarta juga memiliki keunggulan kurikulum yang adaptif dan dukungan tenaga pengajar berlatar akademisi dan profesional yang kuat. Sebagian besar merupakan dosen bergelar doktor dan profesor, serta praktisi ahli dari berbagai bidang ilmu terkait seperti politik, hukum, ekonomi, kedokteran-kesehatan, psikologi dan lainnya.
Diketahui, UTBK SNBT merupakan salah satu jalur seleksi calon mahasiswa baru berbasis test. Masa pendaftaran jalur seleksi ini berlangsung sejak 25 Maret hingga 07 April 2026, dimana pendaftar bisa mendaftar secara langsung melalui laman daring yang disediakan panitia nasional (https://portal.snpmb.id/).
UTBK-SNBT dirancang sebagai instrumen seleksi nasional untuk memprediksi calon mahasiswa yang memiliki potensi menyelesaikan studi di Perguruan Tinggi Negeri (PTN). Hasil UTBK kemudian menjadi dasar utama dalam menyeleksi calon mahasiswa yang diproyeksikan mampu berhasil dalam proses studinya, sehingga seleksi berlangsung lebih objektif, terstandar, dan memberi ruang akses yang lebih luas bagi talenta terbaik dari berbagai daerah.
Ketentuan Umum UTBK SNBT 2026
- Peserta SNBT hanya diperbolehkan mengikuti UTBK 2026 sebanyak satu kali.
- Hasil UTBK 2026 hanya berlaku untuk mengikuti SNBT dan penerimaan di PTN tahun 2026.
- Seleksi Jalur SNBT 2026 berdasarkan hasil UTBK 2026, dan ditambah portofolio bagi peserta yang memilih program studi seni dan/atau olahraga.
- Siswa yang telah dinyatakan lulus seleksi jalur SNBP 2026, SNBP 2025, dan SNBP 2024 tidak dapat mengikuti SNBT 2026.
- Persyaratan Peserta
Peserta harus memiliki Akun SNPMB Siswa. Registrasi Akun SNPMB Siswa dapat dilakukan di Portal SNPMB. - Warga Negara Indonesia (WNI) yang memiliki Nomor Induk Kependudukan (NIK).
- Siswa SMA/SMK/MA atau yang sederajat pada kelas terakhir tahun 2026, atau Peserta didik Paket C tahun 2026 dengan umur maksimal 25 tahun (per 1 Juli 2026).
Siswa yang belum mempunyai ijazah harus membawa surat keterangan siswa kelas 12 sekurang-kurangnya disertai dengan: identitas, meliputi nama, kelas, NISN dan NPSN; pas foto terbaru (berwarna);tanda tangan Kepala Sekolah/Madrasah; dan stempel/cap sekolah. - Siswa lulusan SMA/SMK/MA atau yang sederajat tahun 2024 dan 2025 atau Lulusan Paket C tahun 2024 dan 2025 dengan umur maksimal 25 tahun (per 1 Juli 2026)
- Bagi lulusan SMA sederajat dari luar negeri harus memiliki ijazah yang sudah disetarakan.
- Bagi peserta yang memilih program studi bidang Seni dan/atau Olahraga wajib mengunggah portofolio.
- Memiliki kesehatan yang memadai sehingga tidak mengganggu kelancaran proses studi.
- Bagi peserta berkebutuhan khusus tunanetra wajib mengunggah Surat Pernyataan Tuna Netra.
- Membayar biaya UTBK.
Materi Tes
- Tes Potensi Skolastik (TPS) : Penalaran Umum, Pengetahuan dan Pemahaman Umum, Pemahaman Bacaan dan Menulis, Pengetahuan Kuantitatif.
- Tes Literasi: Literasi dalam Bahasa Indonesia, Literasi dalam Bahasa Inggris, dan Penalaran Matematika.
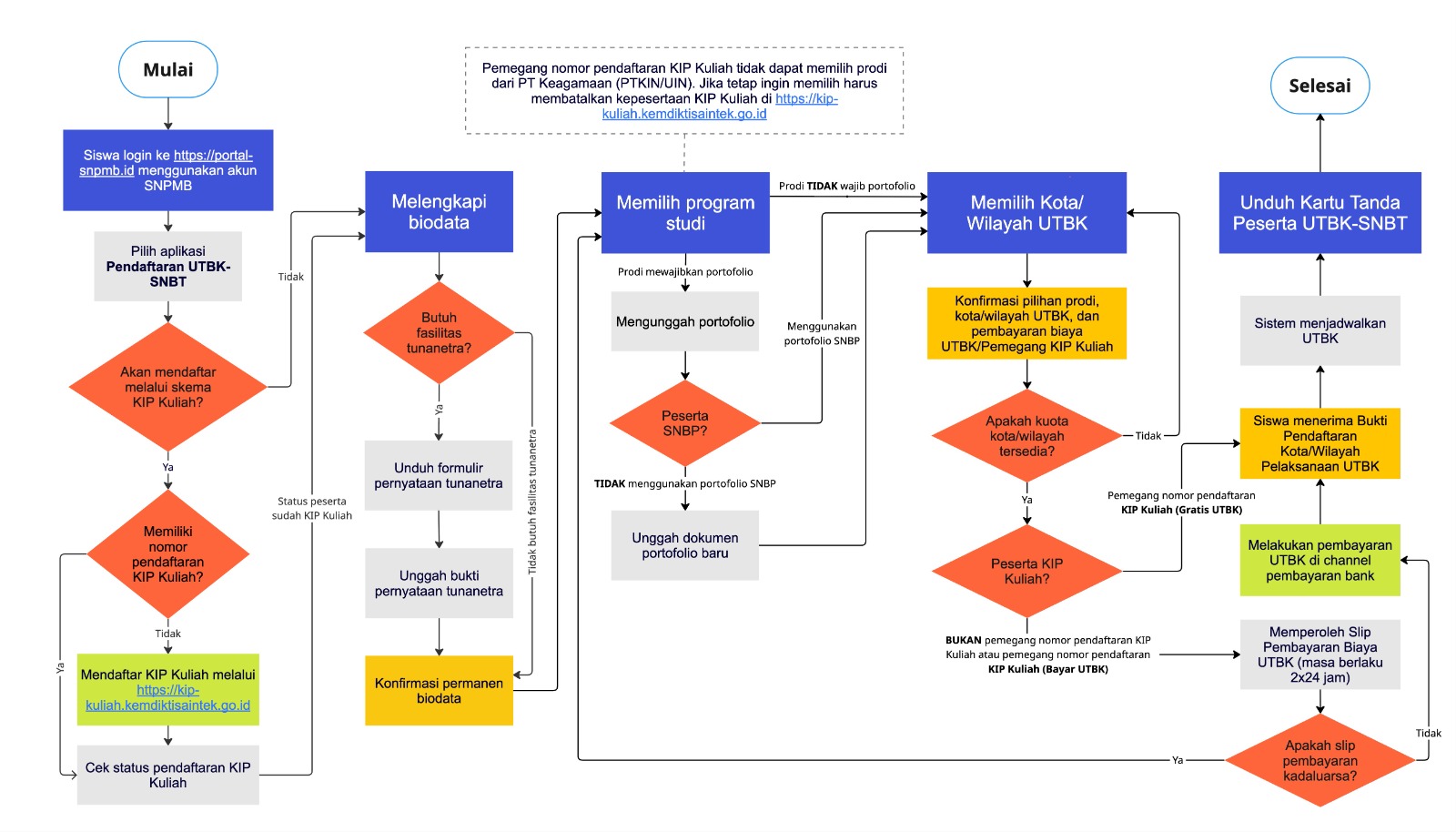
Tata Cara Pendaftaran
- Melengkapi Biodata. Peserta mengisi dan melengkapi biodata, unggah pas foto berwarna terbaru, dan verifikasi biodata serta unduh dan unggah pernyataan tunanetra dan/atau hambatan visual
- Memilih Program Studi. Peserta diperbolehkan memilih maksimal empat program studi yang terdiri dari dua program sarjana dan dua program vokasi di mana salah satunya dari program studi diploma tiga, sesuai dengan ketentuan yang berlaku pada bagian Ketentuan Pilihan Program Studi.
- Mengunggah Portofolio. Jika peserta memilih program studi bidang seni dan/atau olahraga, wajib menggunggah portofolio.
- Memilih Kota/Wilayah UTBK dan melakukan Pembayaran Biaya UTBK. Peserta memilih kota/wilayah untuk pelaksanaan UTBK. Kemudian melakukan pembayaran biaya UTBK pada mitra bank yang ditunjuk. Tata cara pembayaran dapat dilihat pada bagian Biaya UTBK dan Tata Cara Pembayaran
- Unduh Kartu Peserta UTBK-SNBT. Kartu Peserta UTBK-SNBT dapat diunduh setelah masa pendaftaran UTBK-SNBT selesai. Periode untuk unduh Kartu Peserta UTBK-SNBT pada 11-15 April 2026.
Secara umum alur pendaftaran UTBK-SNBT 2026 seperti berikut, sedangkan Panduan Pendaftaran UTBK-SNBT 2026 lebih rinci dapat dilihat pada menu berikut ini:
Akses Pendaftaran
Untuk akses informasi lengkap, pendaftaran, dan ujian untuk memasuki perguruan tinggi impianmu, lihat link terkait https://portal.snpmb.id/.
Biaya Pendaftaran
Peserta membayar biaya pendaftaran UTBK-SNBT 2026 sebesar Rp.200.000,00 (dua ratus ribu rupiah). Pendaftaran bisa dilakukan melalui bank mitra, yaitu Bank Mandiri, Bank BNI, Bank BTN, Bank BRI, dan Bank BSI.
Tahapan Penting Pendaftaran
- Registrasi Akun SNPMB Siswa (12 Januari – 07 April 2026)
- Pendaftaran UTBK-SNBT (25 Maret - 07 April 2026)
- Pembayaran Biaya UTBK (25 Maret - 08 April 2026)
- Unduh Kartu Peserta UTBK-SNBT (11 - 15 April 2026)
- Pelaksanaan UTBK (21 - 30 April 2026)
- Pengumuman Hasil SNBT (25 Mei 2026)
- Unduh Sertifikat UTBK (02 Juni – 31 Juli 2026)
(Pusat Informasi & Humas LP2M UIN Jakarta)
